IEC战略规划最初叫做总体规划(Masterplan),自1992年开始制定,IEC总体规划每4至6年进行一次修订。主要版本有1996,2002,2006,2011和2017年版,大家可能比较熟悉的是2011年版和2017年版。

1992年,IEC执行委员会成员共同讨论制定的第一版IEC总体规划
IEC新战略规划
为了应对当今数字化、低碳化等诸多全球挑战,2021年IEC理事局(现在IEC局)决定成立IEC战略规划工作组,由IEC官员以及各管理局和成员国代表组成。工作组将在IEC总体规划实施计划以及针对数字化转型和联合国可持续发展目标等研究工作的基础上,组织IEC各主要机构,研究未来变革趋势,采用自下而上和自上而下相结合的方式,制定IEC新的战略规划。该次战略规划是IEC首次制定面向未来十年的规划,意义非常重大。
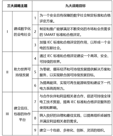
经过反复论证,IEC战略规划工作组最终确定了IEC新的三大战略主题与九大战略目标。

中国积极参与IEC新战略规划制定,由中国提出的碳中和、能源转型、零碳电力系统等主题列入IEC战略规划。


